Netflix

Dark Netflix Time Machine Timeline

Dark Season 1 Episode 9 Everything Is Now Recap Metawitches
metawitches.com

Catching Up The Timeline For Netflix Original Dark Season 2
allthingsfadra.com

Netflix Dark Season 1 Explanation Of Events And Timeline
www.brreviews.com

Dark Season 3 Finale Timelines And Universes Explained
www.vulture.com

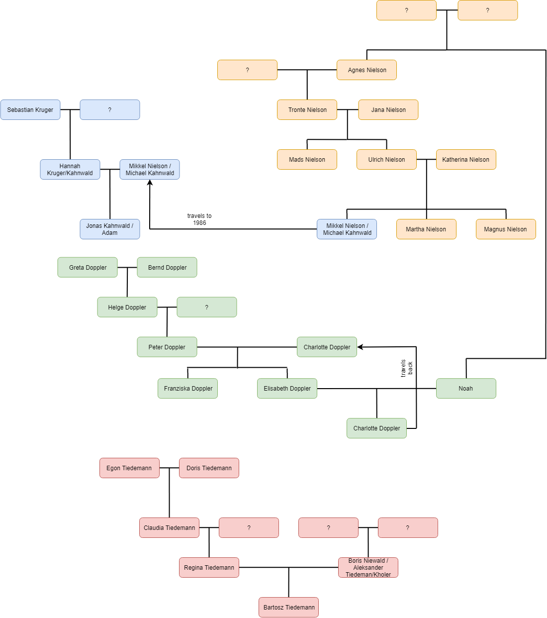
This Dark Character Map Will Help You Make Sense Of The Show S Tangled Web Of Characters Timelines
www.bustle.com

Dark Timeline Everything That S Happened In Season 1 2 Explained Visually And Connected Dark
www.reddit.com

My Chronological Timeline Of The H G Tanhauss Device With Theories Dark
www.reddit.com

Dark Season 3 Family Trees Explained Netflix Youtube
www.youtube.com

Dark Season 2 Ending Explained Dark Season 2 Timeline And Family Tree Explained
www.thecinemaholic.com

If You Are A Fan Of Dark Netflix Series Here Is A Graph Database For Fun By Shyam Pratap Singh Medium
medium.com

Dark Season 2 S Time Travel Story Explained By Its Creators
www.vulture.com

Kahnwald Family Tree Dark Netflix Netflix Originals
www.pinterest.com

Time Travel Dark Wiki Fandom
dark-netflix.fandom.com

Dark The Biggest Questions After The Series Finale Screen Rant
screenrant.com

Time Travel Dark Wiki Fandom
dark-netflix.fandom.com

Time Travelers From The Dark The Entanglement Of The Scientific And The Occult In A Netflix Series Paper Tim Bouwhuis
timbouwhuis.nl

Catching Up The Timeline For Netflix Original Dark Season 2
allthingsfadra.com

Netflix Dark Season 3 Ending Explained Spoilers Heaven Of Horror
www.heavenofhorror.com

Dark Series Ending Explained What The Heck Happened
www.thisisbarry.com

Dark Time Machine Timeline Explained Dark Netflix Season 3 Youtube
m.youtube.com

Dark Timeline Everything That S Happened In Season 1 2 Explained Visually And Connected Dark
www.reddit.com

Wormhole Dark Wiki Fandom
dark-netflix.fandom.com

Dark Timeline The Netflix Show Explained Tv Guide
www.tvguide.com

Dark Loops And Choices A Primer On The Grandfather Paradox 25yl
25yearslatersite.com

Netflix Dark Time Travel Episodes Timelines Plot Guide
www.refinery29.com

Netflix S Dark Season 2 Explained Part 1 How Do I Mom
howdoi.mom

Dark Season Two S Finale And Martha S Revelation Explained Insider
www.insider.com

Timeline Of The Machine Dark Season 3 Malayalam Review One More Info Explained In Malayalam Youtube
www.youtube.com

Are You Afraid Of Netflix S Dark Don T Be The Ringer
www.theringer.com

Dark Season 2 Episode 5 Lost And Found Recap Metawitches
metawitches.com

Dark Time Machine Timeline Explained Dark Netflix Season 3 On Huffduffer
huffduffer.com

What Happened In Dark Seasons 1 2 This Recap Will Clear Up The Timelines
www.elitedaily.com

Netflix Dark Timeline Everything In Chronological Order Dark Recap
www.reviewsboxoffice.com

Dark Series Quiz How Well Do You Remember The Netflix Series Republic World
www.republicworld.com

Ranking The Characters Of Netflix S Dark From Most To Least Messy
filmschoolrejects.com

Spoilers S3 2 Coins Pov Chronological Timeline Am I Understanding This Correctly Dark
www.reddit.com

Spoilers S3 D A R K The Complete Visual Timeline S1 S2 S3 Everything That S Happened In The Show Explained Visually And Connected Dark
www.reddit.com

Dark Simplified Timeline Of Events In Chronological Order Insider
www.insider.com

Dark Season 11 Timeline How To Leave Dark Season 11 Timeline Without Being Noticed Dark Class Schedule Template Netflix Series
www.pinterest.com

Doppler Family Tree Dark In 2020 Dark Netflix Tv Series
ro.pinterest.com

Time Travel Dark Wiki Fandom
dark-netflix.fandom.com

If You Are A Fan Of Dark Netflix Series Here Is A Graph Database For Fun By Shyam Pratap Singh Medium
medium.com

Dark Timeline The Netflix Show Explained Tv Guide
www.tvguide.com

Dark Tv Series Chronological Timeline Explained Cinema Hub
cinemahub.me

Predictions For Dark Season 2 Green Bear
greenbear.blog

How The Season 3 Finale Of Dark Brings The Series Full Circle Insider
www.insider.com

Dark Seasons 1 2 Timeline In Chronological Order Dark
www.reddit.com

Dark Season 3 Time Travel Explored What Is The Tunnel Of Light Den Of Geek
www.denofgeek.com

Dark Tv Series Wikipedia
en.wikipedia.org

Dark 8 Easter Eggs You Might Have Missed Indiewire
www.indiewire.com

Netflix Dark Complete Jonas Timeline Explained With Diagram
www.thisisbarry.com

Dark Details And References You Might Have Missed Insider
www.insider.com

Https Encrypted Tbn0 Gstatic Com Images Q Tbn 3aand9gcrznwnacwjnkx 3katwp 4waz3irsqilb3ifrpc5hcanpzdox8m Usqp Cau
encrypted-tbn0.gstatic.com

Https Encrypted Tbn0 Gstatic Com Images Q Tbn 3aand9gcrznwnacwjnkx 3katwp 4waz3irsqilb3ifrpc5hcanpzdox8m Usqp Cau
encrypted-tbn0.gstatic.com

The Dark Season 2 Timelines Explained Because You Need Several Charts To Understand This Show
www.bustle.com

If You Are A Fan Of Dark Netflix Series Here Is A Graph Database For Fun By Shyam Pratap Singh Medium
medium.com

Dark Timeline Everything In Chronological Order Dark On Netflix Youtube
www.youtube.com

Dark Season 3 6 Questions We Have After Season 2 S Ending Polygon
www.polygon.com

Timeline Dark Wiki Fandom
dark-netflix.fandom.com

Sorting Out The Timeline In The Netflix Original Dark Season 1 Good Movies On Netflix Dark Netflix
www.pinterest.fr

Dark Time Machine Timeline Explained Dark Netflix Season 3 Youtube
m.youtube.com

A Visual Timeline For Dark Dark
www.reddit.com

Sorting Out The Timeline In The Netflix Original Dark Season 1
allthingsfadra.com

The Portable Time Machine Timeline Dark Netflix Youtube
www.youtube.com

1
encrypted-tbn0.gstatic.com

I Like This Image Because Explain What We Can Expect To Season 3 Dark
www.reddit.com

Complete S1 Timeline Spoilers Dark
www.reddit.com

This Dark Season 3 Timeline Will Help You Untangle The Netflix Show S Twisted Chronology
www.bustle.com

Dark Timeline The Netflix Show Explained Tv Guide
www.tvguide.com

Https Encrypted Tbn0 Gstatic Com Images Q Tbn 3aand9gcrznwnacwjnkx 3katwp 4waz3irsqilb3ifrpc5hcanpzdox8m Usqp Cau
encrypted-tbn0.gstatic.com

Explaining Netflix S Dark Timeline Screen Rant
screenrant.com

Bunker Dark Wiki Fandom
dark-netflix.fandom.com

Dark How Time Travel Works In The Netflix Series Cbr
www.cbr.com

Dark Season 2 Recap Episode Guide Binge Watching
www.refinery29.com

Dark Date Announcement Hd Netflix Youtube
www.youtube.com

Everything You Need To Know About Dark Netflix S Most Arresting Show The Ringer
www.theringer.com

33 Dark Wiki Fandom
dark-netflix.fandom.com

What Happened In Dark Seasons 1 2 This Recap Will Clear Up The Timelines
www.elitedaily.com

Dark Season 2 S Time Travel Story Explained By Its Creators
www.vulture.com

If You Are A Fan Of Dark Netflix Series Here Is A Graph Database For Fun By Shyam Pratap Singh Medium
medium.com

Netflix S Dark Where Are All The Time Machines Cbr
www.cbr.com

Dark On Netflix Season 3 Premiere Recap Deja Vu
decider.com

16 Questions The Third Season Of Dark Left Unanswered Insider
www.insider.com

If You Are A Fan Of Dark Netflix Series Here Is A Graph Database For Fun By Shyam Pratap Singh Medium
medium.com

The Many Time Machines In Dark And Other Time Traveling Methods Seasons 1 2 Dark
www.reddit.com

Spoilers S3 Time Machine Timeline Dark
www.reddit.com

Dark Refresher Time Travel Sic Mundus Martha 2 0 And Questions That Must Be Answered In Season 3 Entertainment News Firstpost
www.firstpost.com

The Portable Time Machine Dark Wiki Fandom
dark-netflix.fandom.com

5 Bizarre Paradoxes Of Time Travel Explained
www.astronomytrek.com

Dark Season 2 Insane Ending Season 3 Burning Questions Spoilers Indiewire Page 2
www.indiewire.com

Sorting Out The Timeline In The Netflix Original Dark Season 1 Dark Netflix Netflix Originals
www.pinterest.com

Should You Watch Netflix S German Time Travel Series Dark
www.pajiba.com

Spoilers S3 Dark Timeline Flowchart Jonas Pov Dark
www.reddit.com

Dark On Netflix How All The Characters Are Connected
www.vulture.com

Dark Season 1 Episode 9 Everything Is Now Recap Metawitches
metawitches.com

Netflix Dark Complete Jonas Timeline Explained With Diagram
www.thisisbarry.com

Dark Details And References You Might Have Missed Insider
www.insider.com

Dark Co Creator Talks Season 3 Plans Casting Unsolved Mysteries Indiewire
www.indiewire.com

Dark Time Machine Timeline Explained Dark Netflix Season 3 Youtube
m.youtube.com

Dark Timeline The Netflix Show Explained Tv Guide
www.tvguide.com

Discuss Everything About Dark Wiki Fandom
dark-netflix.fandom.com

Dark Simplified Timeline Of Events In Chronological Order Insider
www.insider.com

Dark Simplified Timeline Of Events In Chronological Order Insider
www.insider.com

Dark Tv Series Wikipedia
en.wikipedia.org

close